Ò»¡¢Ð¡Ðò
ÔÚÐæÂäÕñÐËÕ½ÂÔÖÜÈ«ÍÆ½ø¡¢³ÇÏç¹ØÏµÖÜÈ«ÖØ¹¹ÓëÁìÍÁ¿Õ¼äÍýÏëϵͳȫÐÂÀå¸ïµÄ´óÅä¾°Ï£¬£¬ÐæÂäµØÇøÍýÏ뽨Éè½øÈëн׶Ρ£¡£¡£¡£2019Äê3 Ô£¬£¬Ï°½üƽ×ÜÊé¼Ç¼ÓÈëÊ®Èý½ìÌìÏÂÈË´ó¶þ´Î¾Û»áʱÌá³ö¡°ÌåÀý¶à¹æºÏÒ»µÄÊÊÓÃÐÔÐæÂäÍýÏ롱£¬£¬¡¶Öй²ÖÐÑë¹úÎñÔº¹ØÓÚ½¨ÉèÁìÍÁ¿Õ¼äÍýÏëϵͳ²¢¼àÊÓʵÑéµÄÈô¸ÉÒâ¼û¡·¡¶×ÔÈ»×ÊÔ´²¿°ì¹«Ìü¹ØÓÚÔöÇ¿ÐæÂäÍýÏëÔö½øÐæÂäÕñÐ˵Ä֪ͨ¡·µÈÎļþ¶ÔÐæÂäÍýÏë·¨¶¨Ö°Î»¡¢ÍýÏëÉî¶È¡¢ÊÊÓùÜÓõȷ½ÃæÌá³öÁËÃ÷È·ÒªÇ󡣡£¡£¡£
ƾ֤ÒÔÍù¡°Ó¦±à¾¡±à¡±µÄÔÔò£¬£¬½ü¼¸Äê´ó²¿·ÖµØÇøÐæÂäÍýÏëÒѾÆô¶¯ÌåÀý£¬£¬ÔÚʵ¼ùÀú³ÌÖз¢Ã÷£¬£¬²¿·Ö½¨ÉèÐèÇó²»Ç¿ÁÒµÄÐæÂ䣬£¬ÌåÀýÐæÂäÍýÏëµÄÒâÒå²¢²»´ó£¬£¬ÇÒÔÚ¹ú¼ÒÏà¹Ø²¿·Öµ÷ÑÐÖз¢Ã÷£¬£¬ÒÑÌåÀýµÄÐæÂäÍýÏ룬£¬ÆÕ±é±£´æÃ¤Ä¿×·Ç´ÔðÁýÕÖ¡¢ÓëÐæÂäÉú³¤ÏÖʵÁªÏµ²»Ï¸ÃÜ¡¢ÍýÏëÄÚÈÝÉî¶È²»·ó¡¢ÊÊÓÃÐÔ²»Ç¿µÈÎÊÌâ¡£¡£¡£¡£2024Äê¡¶Öй²ÖÐÑë ¹úÎñÔº¹ØÓÚѧϰÔËÓá°Ç§´åÊ÷Ä£¡¢Íò´åÕûÖΡ°¹¤³ÌÂÄÀúÓÐÁ¦ÓÐÓÃÍÆ½øÐæÂäÖÜÈ«ÕñÐ˵ÄÒâ¼û¡·¡¶×ÔÈ»×ÊÔ´²¿ ÖÐÑëÅ©´åÊÂÇéÏòµ¼Ð¡×é°ì¹«ÊÒ¹ØÓÚѧϰÔËÓá°ÍòÍò¹¤³Ì¡±ÂÄÀúÌá¸ßÐæÂäÍýÏëÌåÀýÖÊÁ¿ºÍʵЧµÄ֪ͨ¡·Ìá³ö£¬£¬ÐæÂäÍýÏëµÄÌåÀýÒªÁ¬ÏµµØ·½ÏÖʵºÍÐæÂäÉú³¤ÐèÒª£¬£¬Æ¾Ö¤¡°Ðè±àÔò±à¡¢ÊÊÓùÜÓá±µÄÔÔò¾ÙÐУ¬£¬È·±£ÐæÂäÍýÏëÄܹ»ÕæÕýÖ¸µ¼ÐæÂäÉú³¤£¬£¬Ôö½øÐæÂäÕñÐË¡£¡£¡£¡£
2024Äê9Ô£¬£¬ÉÂÎ÷Ê¡×ÔÈ»×ÊÔ´Ìü¡¶¹ØÓÚ¿ªÕ¹ÐæÂäÍýÏëÌåÀýÖÊÁ¿ÆÀ¹ÀÊÂÇéµÄ֪ͨ¡·ÒªÇ󣬣¬¡°ÒÔÏØÎªµ¥Î»£¬£¬Æ¾Ö¤¡¶ÉÂÎ÷Ê¡ÐæÂäÍýÏëÖÊÁ¿ÆÀ¹ÀÊÖÒÕÖ¸ÄÏ£¨ÊÔÐУ©¡··ÖÀ࿪չÆÀ¹ÀÊÂÇé¡£¡£¡£¡£¡±
¶þ¡¢ÐæÂäÍýÏëÌåÀýÖÊÁ¿ÆÀ¹Àϵͳ¹¹½¨
£¨Ò»£©ÆÀ¹À¹¤¾ß
AÏØµÄËùÓÐÐÐÕþ´å£¬£¬°üÀ¨135¸öÐÐÕþ´å¡£¡£¡£¡£
£¨¶þ£©ÆÀ¹ÀÔÔò
¼á³ÖÏØÓòͳ³ï¡£¡£¡£¡£¼á³ÖʵÊÂÇóÊÇ¡£¡£¡£¡£¼á³Ö·ÖÀàÆÀ¹À¡£¡£¡£¡£¼á³ÖÓÐÐòÍÆ½ø¡£¡£¡£¡£
£¨Èý£©Í³Ò»ÆÀ¹Àµ×ͼµ×Êý
ͳһÆÀ¹À»ùÊý£ºÍ³Ò»½ÓÄÉ2000¹ú¼Ò´óµØ×ø±êϵºÍ1985¹ú¼Ò¸ß³Ì»ù×¼×÷Ϊ¿Õ¼ä¶¨Î»»ù´¡£¬£¬ÒÔ2020ÄêÁìÍÁ±ä»»ÊÓ²ìЧ¹û£¨203²»·¿ª£©Îª»ù´¡£¬£¬Á¬Ïµ»ù´¡²â»æ¡¢µØÀí¹úÇéÆÕ²é¡¢µØ¼®ÊӲ졢ũ´å·¿µØÒ»ÌåȷȨЧ¹ûµÈÊÂÇéЧ¹û£¬£¬Æ¾Ö¤¡¶ÁìÍÁ¿Õ¼äÊӲ졢ÍýÏë¡¢ÓÃ;¹ÜÖÆÓõØÓú£·ÖÀàÖ¸ÄÏ¡·Í³Ò»ÓõطÖÀà±ê×¼¡£¡£¡£¡£
ÕûÀíÊý¾Ýµ×ͼ£º¿ªÕ¹ÏêϸÆÀ¹ÀÊÂÇéǰ£¬£¬Ó¦ÊáÀíÏØÏç¼¶ÁìÍÁ¿Õ¼äÍýÏë¼°Ïà¹Ø×¨ÏîÍýÏëµÈÉÏλÍýÏ룬£¬¶ÔÆÀ¹À¹¤¾ß´«µ¼µÄÔ¼ÊøÖ¸±ê¡¢¿Õ¼ä½á¹¹ºÍÓÃ;¹ÜÖÆµÈÄÚÈÝ£»£»£»£»£»£»Í¨¹ýÍøÂç×ÊÁÏ¡¢×ù̸½»Á÷µÈ·½·¨Ïàʶ¼ÓÈëÆÀ¹ÀÐæÂäµÄ»ù±¾ÇéÐΡ£¡£¡£¡£
ÊáÀíÍýÏëÌåÀýÇéÐΣºÒÔÆÀ¹ÀÊÂÇéÆô¶¯Ê±¼äΪ»ù×¼ÈÕ£¬£¬Æ¾Ö¤ÒÑÅú¸´¡¢ÒÑÌåÀýÍê³ÉδȡµÃÅú¸´¡¢ÕýÔÚÌåÀý¡¢ÒÑÁÐÈëÌåÀýÍýÏëºÍδÌåÀýµÈÀàÐÍ£¬£¬¶ÔÏØÓòÄÚÐæÂäÍýÏëÌåÀýÇéÐξÙÐзÖÀàͳ¼Æ¡£¡£¡£¡£
£¨ËÄ£©ÆÀ¹ÀÄÚÈÝ
ÊÊÓÃÐÔÆÀ¹À£ºÏØÓòÐÐÕþÇø¹æÄ£ÄÚÒÑÅú¸´¡¢ÒÑÌåÀýÍê³ÉδȡµÃÅú¸´µÄÐæÂäÍýÏë¡£¡£¡£¡£
ÆÀ¹ÀÖ÷ÒªÄÚÈÝ£º
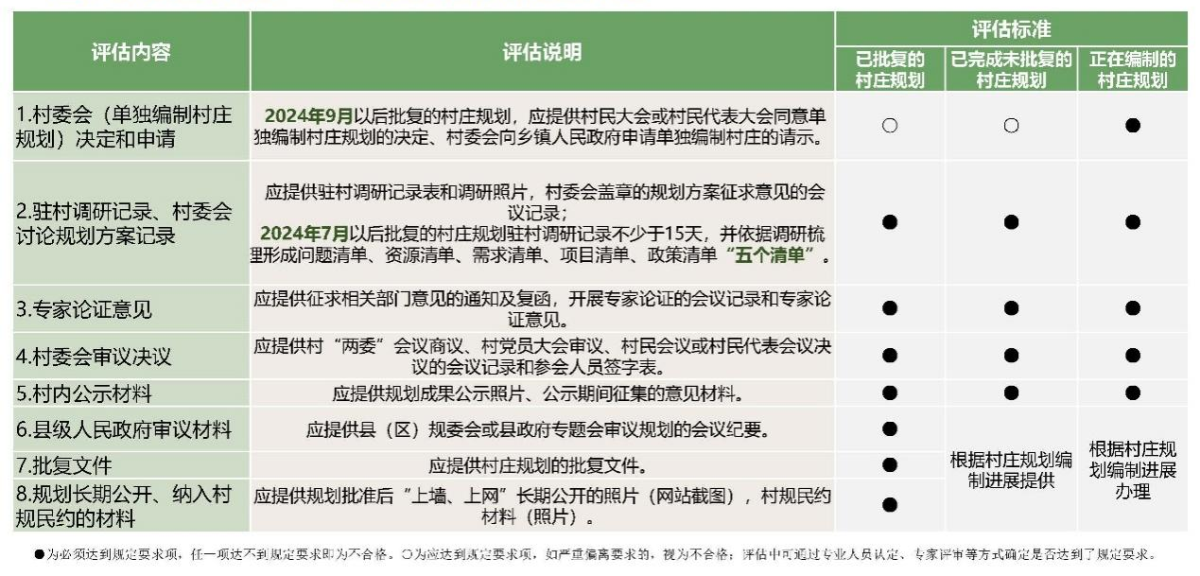
1¡¢ÍýÏëÌåÀý³ÌÐòÓ¦¹æ·¶ÍêÕû£¬£¬°üÀ¨µ«²»ÏÞÓÚ£º
2¡¢ÍýÏëЧ¹ûÐÎʽÆÀ¹À
3¡¢ÍýÏëЧ¹ûÇкÏÐÔÆÀ¹À
ÐèÇóÐÔÆÀ¹À£ºÒÑÁÐÈëÌåÀýÍýÏëÇåµ¥ÉÐδÌåÀýÐæÂäÍýÏëºÍÒÑÄÉÈ롰ͨÔòʽ¡±ÍýÏëÖÎÀíÐèתΪµ¥¶ÀÌåÀýµÄÐæÂä¡£¡£¡£¡£
ÆÀ¹ÀÖ÷ÒªÄÚÈÝ£º
1¡¢ÌØÉ«±£»£»£»£»£»£»¤ÐÍ
2¡¢ÖصãÉú³¤ÐÍ
£¨Î壩ÆÀ¹ÀЧ¹ûÓ¦ÓÃ
Èý¡¢ÍýÏëÆÀ¹Àʵ¼ù
ͨ¹ý¶ÔAÏØ135¸öÐÐÕþ´å¿ªÕ¹ÆÀ¹À¡£¡£¡£¡£Öصã¶ÔÏØÓòÄÚÒÑÈ¡µÃÏØ¼¶ÈËÃñÕþ¸®Åú¸´ºÍÒÑÌåÀýÍê³ÉδȡµÃÅú¸´µÄ2ÀàÐæÂäÍýÏ뿪չÊÊÓÃÐÔÆÀ¹À£¬£¬¹ØÓÚÕýÔÚÌåÀýµÄÐæÂäÍýÏ룬£¬²ÎÕÕÊÊÓÃÐÔÆÀ¹ÀÒªÇó×öºÃÅŲéÕû¸ÄºÍÖÊÁ¿ÌáÉý£¬£¬¹²Éæ¼°85¸öÐÐÕþ´å¡£¡£¡£¡£Î´ÌåÀýµÄÐæÂäӦƾ֤¡¶¹ØÓÚ×öºÃ<¹ØÓÚѧϰÔËÓá°ÍòÍò¹¤³Ì¡±ÂÄÀúÌá¸ßÐæÂäÍýÏëÌåÀýÖÊÁ¿ºÍʵЧµÄ֪ͨ>¹á³¹ÂäʵÊÂÇéµÄ֪ͨ¡·£¨ÉÂ×ÔÈ»×ʹ淢¡²2024¡³90ºÅ£©»®¶¨£¬£¬²»ÔÙµ¥¶ÀÌåÀýÊÊÓÃÐÔÐæÂäÍýÏ룬£¬È·Ðèµ¥¶ÀÌåÀýµÄÓ¦¿ªÕ¹ÐèÇóÐÔÆÀ¹À¡£¡£¡£¡£ÏÖÔÚ¸ÃÇøÊ£Óà50¸ö´åδÌåÀýÊÊÓÃÐÔÐæÂäÍýÏ룬£¬¾ùδÁÐÈëÌåÀýÍýÏëÇåµ¥»òÄÉÈ롰ͨÔòʽ¡±ÍýÏëÖÎÀí£¬£¬²»×÷Ϊ±¾´ÎÐèÇóÐÔÆÀ¹À¹¤¾ß¡£¡£¡£¡£
ÐæÂäÍýÏëÖб£´æµÄÎÊÌ⣺
£¨Ò»£©²¿·ÖÍýÏëÌåÀý³ÌÐò²»¹æ·¶£¬£¬È±ÉÙÐëÒªµÄ³ÌÐòÒª¼þ
ÉÙ²¿·ÖÐæÂäÍýÏëÌåÀýЧ¹ûÖÐȱÉÙ´åί»á£¨µ¥¶ÀÌåÀýÐæÂäÍýÏ룩¾öæÅºÍÉêÇ롢פ´åµ÷Ñмͼ¡¢´åί»áÌÖÂۼƻ®¼Í¼£»£»£»£»£»£»
ÒòÉÏλÍýÏëδÅú¸´£¬£¬´Ë´ÎÆÀ¹ÀµÄËùÓÐÐæÂäÈ±Ê§ÏØ¼¶ÈËÃñÕþ¸®ÉóÒéÖÊÁÏ¡¢Åú¸´Îļþ¡¢ÍýÏëºã¾Ã¹ûÕæ¡¢ÄÉÈë´å¹æÃñÔ¼µÄÖÊÁÏ£»£»£»£»£»£»
£¨¶þ£©²¿·ÖÍýÏëЧ¹û¹æ·¶ÐԽϲ£¬ÎÄ×ÖºÍͼ¼þ±£´æ³õ¼¶¹ýʧ
ÍýÏëЧ¹ûÍêÕûÐÔ·½Ã棺»ù±¾ÉÏËùÓÐÐæÂäÍýÏëȱÉÙÊý¾Ý¿âЧ¹û£»£»£»£»£»£»ÐæÂäÍýÏëЧ¹ûÖи½¼þȱʧ£¨°üÀ¨×¨¼ÒÂÛÖ¤Òâ¼û¡¢²¿·ÖÒâ¼ûµÈȱʧ£©µÈÄÚÈÝ¡£¡£¡£¡£
Îı¾Ð§¹ûÐÎʽ·½Ã棺²¿·ÖÐæÂäÍýÏëÎı¾¿ò¼Üδƾ֤ҪÇó¾ÙÐбàд¡¢Îı¾Î´¾ÙÐз¨Ìõ»¯¡¢ÍýÏëÒÀ¾Ýδ¸üÐÂÖÁ×îа汾£»£»£»£»£»£»¸½±íδƾ֤ÌåÀýÒªµã¾ÙÐУ»£»£»£»£»£»¼«¸öÌåÐæÂäÎı¾ÖзºÆðÆäËûµØÇøÃû³Æ¡¢´í±ð×ֵȳõ¼¶ÎÊÌ⣻£»£»£»£»£»
ͼֽЧ¹ûÐÎʽ·½Ã棺ÉÙÊýÐæÂäÍýÏëͼֽȱÉÙõè¾¶Ãû³ÆÓëËÄÖÁ±ê×¢¡¢È±Ê§ºÓÁ÷Ë®ÓòµÈÎÊÌ⣻£»£»£»£»£»»ù´¡ÉèÊ©ÍýÏëͼֽ±í´ï²»ÇкϹ淶ҪÇ󣻣»£»£»£»£»Í¼Ö½Î´Æ¾Ö¤¡¶ÉÂÎ÷Ê¡ÊÊÓÃÐÔÐæÂäÍýÏëÌåÀýÒªµã£¨2023Ä꣩¡·ÒªÇóÃüÃûµÈÎÊÌ⣻£»£»£»£»£»
ÍýÏëµ×ͼµ×Êý·½Ã棺½üÒ»°ëÐæÂäÍýÏëÌåÀýûÓÐÃ÷È·ÍýÏë»ù´¡Êý¾Ý£»£»£»£»£»£»
´åÃñ°æÐ§¹û·½Ã棺һ²¿·ÖÐæÂäÍýÏëÒÔ¹«Ê¾°æÐ§¹ûÌæ»»´åÃñ°æÐ§¹û»ò´åÃñ°æÐ§¹ûȱʧ¡£¡£¡£¡£
£¨Èý£©²¿·ÖÍýÏëЧ¹ûÓëÉÏλÍýÏëÏνӲ»Ï¸ÃÜ£¬£¬ÉÏλÍýÏëÔ¼ÊøÐÔÖ¸±êδÑÏ¿áÂäʵ
ÍýÏëЧ¹ûÇкÏÐÔ·½Ã棺ÉÙÊýÐæÂäÍýÏëÐèÒª½øÒ»²½ÂäʵÉÏλÍýÏ룬£¬È·¶¨ÐæÂäÉú³¤¶¨Î»ÓëÄ¿µÄ¡¢¸ûµØºÍÓÀÊÀ»ù±¾Å©Ìï±£»£»£»£»£»£»¤¡¢½üÆÚʵÑéÍýÏëµÈÄÚÈÝ¡£¡£¡£¡£ÐæÂäÍýÏëЧ¹ûÐè½øÒ»²½Ç¿»¯ÓëÉÏλÍýÏëºÍÏà¹ØÍýÏëÏνӣ¬£¬Ï¸»¯ÐæÂ䶨λ¡¢ÂäʵÉú̬±£»£»£»£»£»£»¤ÐÞ¸´ºÍÁìÍÁ×ÛºÏÕûÖÎÏîÄ¿ÄÚÈÝ£»£»£»£»£»£»ÐæÂäÍýÏëЧ¹ûÖÐÓÀÊÀ»ù±¾Å©ÌïºÍ¸ûµØ±£ÓÐÁ¿ÓëÉÏλÍýÏë±£´æÎó²î¡£¡£¡£¡£
ÆäËû»®¶¨·½Ãæ:¸÷ÐæÂäÐè½øÒ»²½ÂäÊµÐæÂäÕñÐ˺ÏÀíÐèÇ󣬣¬ÔöÇ¿ÓëÏà¹Ø×¨ÏîÍýÏëµÄÏνӡ¢Á¬ÏµÐæÂäÉú³¤ÏÖʵ£¬£¬×öºÃÊÊÓÃÐÔÐæÂäÍýÏë¡£¡£¡£¡£
ËÄ¡¢½áÓï
ÐæÂäÍýÏë×÷ÎªÐæÂäµØÇø¿ªÕ¹ÁìÍÁ¿Õ¼ä¿ª·¢±£»£»£»£»£»£»¤»î¶¯¡¢ÊµÑéÁìÍÁ¿Õ¼äÓÃ;¹ÜÖÆ¡¢ºË·¢³ÇÏ罨ÉèÏîÄ¿ÍýÏëÔÊÐí¡¢¾ÙÐи÷ÏÉèµÈµÄ·¨¶¨ÒÀ¾Ý¡£¡£¡£¡£ÍýÏëЧ¹ûµÄÖÊÁ¿£¬£¬Ö±½Ó¹ØÏµµ½ÐæÂäδÀ´µÄÉú³¤£¬£¬´Ë´ÎÆÀ¹À»ùÓÚÍýÏëÌåÀýÇéÐΣ¬£¬¾ÀÕýÐæÂäÍýÏëÌåÀýÊÂÇéÖб£´æµÄäĿ׷ǴÔðÁýÕÖ¡¢ÌåÀý³ÌÐò²»ÍêÕû¡¢ÍÑÀëÏÖʵ¡¢´åÃñ¼ÓÈë¶È²»·ó¡¢ÊÊÓÃÐÔ²»Ç¿µÈÎÊÌ⣬£¬Õë¶Ôÿ¸öÐæÂäÌá³öÕû¸ÄºÍÍêÉÆ²½·¥£¬£¬Ê¹ÐæÂäÍýÏëÕæÕýÆðµ½ÒýÁìÐæÂäδÀ´Éú³¤µÄ×÷Óᣡ£¡£¡£Î´À´ÐæÂäÍýÏëÆÀ¹ÀÊÂÇ黹ÐèÖØµã¹Ø×¢ÐæÂäÍýÏëµÄʱЧÐÔÓëÊÊÓÃÐÔ£¬£¬ÒÔ°ü¹ÜºÍË³Ó¦ÐæÂäµØÇø½¨ÉèµÄϸÄ廯ÖÎÀíÐèÇ󡣡£¡£¡£