ÍÁµØ×ÊÔ´Êǹú¼ÒÖ÷ÒªµÄ×ÔÈ»×ÊÔ´£¬£¬£¬½üÄêÀ´ÔÚÉú²ú½¨ÉèÖУ¬£¬£¬ÒòÍÚËð¡¢Ñ¹Õ¼¡¢Ê©¹¤µÈÔì³ÉÍÁµØµÄËð»Ù¼°Éú̬ÇéÐÎµÄÆÆËðÈÕÇ÷ÑÏÖØ¡£¡£¡£¡£¡£2011Äê3ÔÂ5ÈÕ¹«²¼µÄ¡¶ÍÁµØ¸´¿ÑÌõÀý¡·£¨¹úÎñÔº592ÏÂÁҪÇóÒòÄÜÔ´¡¢½»Í¨¡¢Ë®ÀûµÈ»ù´¡ÉèÊ©½¨ÉèºÍÆäËûÉú²ú½¨Éè»î¶¯ÔÝʱռÓÃÍÁµØÇÒËð»ÙÍÁµØµÄÔÝʱʹÓÃÈË£¬£¬£¬¼ç¸º¸´¿ÑµÄÖ´·¨ÔðÈΡ£¡£¡£¡£¡£¸ÃÌõÀýÃ÷È·ÁË¡°ËËð»Ù¡¢Ë¸´¿Ñ¡±µÄÔÔò£¬£¬£¬ÒªÇóʹÓÃÈËÉêÇëʹÓÃÍÁµØÊ±ÐèͬʱÉϱ¨ÍÁµØ¸´¿Ñ¼Æ»®£¬£¬£¬ÊµÊ±¶ÔËð»ÙµÄÍÁµØ¾ÙÐи´¿ÑʹÓúͻָ´¸ÄÉÆÉú̬ÇéÐΡ£¡£¡£¡£¡£ÎªÁËÔö½øÍÁµØ¸´¿Ñ¼Æ»®ÌåÀýÖÊÁ¿µÄÒ»Ö±Ìá¸ß£¬£¬£¬1ÔÂ18ÈÕ£¬£¬£¬¹«Ë¾×éÖ¯¿ªÕ¹ÁËÍÁµØ¸´¿Ñ¼Æ»®ÌåÀýÒªµã¼°×¢ÖØÊÂÏîÏßÉÏÅàѵ¾Û»á¡£¡£¡£¡£¡£
Ϊ¹æ·¶ºÍÑÏ¿áÔÝʱÓõØÖÎÀí£¬£¬£¬ÇÐʵÔöÇ¿¸ûµØ±£»£»£»£»£»£»¤£¬£¬£¬Ôö½ø½ÚÔ¼¼¯Ô¼Óõأ¬£¬£¬2021Äê11Ô·ݣ¬£¬£¬×ÔÈ»×ÊÔ´²¿Ó¡·¢ÁË¡¶¹ØÓڹ淶ÔÝʱÓõØÖÎÀíµÄ֪ͨ¡·£¨×ÔÈ»×ʹ桲2021¡³2ºÅ£©£¬£¬£¬ÔÝʱÓõØÖÎÀíÖÆ¶ÈÊÇ¡¶ÍÁµØÖÎÀí·¨¡·»®¶¨µÄÖ÷ÒªÖÆ¶ÈÖ®Ò»¡£¡£¡£¡£¡£½üÄêÀ´£¬£¬£¬¸÷µØÁ¬ÏµÏÖʵÔöÇ¿ÔÝʱÓõØÖÎÀí£¬£¬£¬È¡µÃÒ»¶¨Ð§¹û£¬£¬£¬µ«Ò²±£´æÔÝʱÓõعæÄ£½ç¶¨²»¹æ·¶¡¢³¬ÆÚʹÓá¢Ê¹Óú󸴿Ѳ»µ½Î»¼°Î¥¹æÅú×¼ÔÝʱÓõصÈÎÊÌ⣬£¬£¬ÉõÖÁ´¥ÅöÁ˸ûµØ±£»£»£»£»£»£»¤ºìÏß¡£¡£¡£¡£¡£Õâ¾ÍÒªÇóÎÒÃÇÔÚÌåÀýÍÁµØ¸´¿Ñ¼Æ»®µÄÀú³ÌÖÐÒ»¶¨ÒªÆ¾Ö¤Ïà¹ØÖ´·¨ÒªÇ󣬣¬£¬Ö»¹Ü²»Õ¼»òÕßÉÙÕ¼¸ûµØ£¬£¬£¬ÑÏ¿áÂäʵÔÝʱÓõػָ´ÔðÈΣ¬£¬£¬ÇÐʵ½«ÍÁµØ¸´¿ÑÊÂÇé×öµ½Êµ´¦¡£¡£¡£¡£¡£

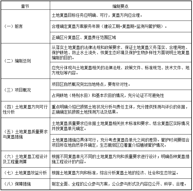
±í1 ÍÁµØ¸´¿Ñ¼Æ»®ÌåÀýÒªµãºÍ×¢ÖØÊÂÏî

±¾´ÎÅàѵÖ÷ÒªÎ§ÈÆÍÁµØ¸´¿Ñ¼Æ»®ÌåÀýÅä¾°¡¢ÌåÀý³ÌÐò¡¢ÌåÀýÄÚÈݼ°Ïà¹ØÎÊÌâÓ뽨ÒéËIJ¿·ÖÄÚÈݾÙÐнâ˵£¬£¬£¬²¢Á¬Ïµ½üÆÚ¿ªÕ¹µÄÏà¹ØÏîÄ¿ºÍ×îÐÂÕþ²ßÒªÇó¾ÙÐзÖÏí¡¢½»Á÷ºÍÌÖÂÛ£¬£¬£¬×ܽáÍÁµØ¸´¿Ñ¼Æ»®ÌåÀýÂÄÀú£¬£¬£¬ÊáÀíÊÖÒÕÁ÷³Ì£¬£¬£¬ÊǶԹ«Ë¾¿ªÕ¹ÍÁµØ¸´¿ÑÏîÄ¿µÄ¹éÄɺÍ×ܽᣬ£¬£¬ÐγÉÁËÔ½·¢ÍêÉÆµÄÌåÀý¼Æ»®ÊÖÒÕÁ÷³Ì£¬£¬£¬Îª¹«Ë¾Ïà¹ØÊÂÇé»ýÀÛÃû¹óÂÄÀú¡£¡£¡£¡£¡£Í¨¹ý×ܽáºÍÅàѵ£¬£¬£¬Ê¹¹«Ë¾ÀÛ»ýÔ½·¢×¨ÒµºÍÎȹ̵ÄÊÖÒÕЧÀÍÍŶӣ¬£¬£¬´Ó¶øÎª¿Í»§Ìṩ¸üÓÅÖʵÄÊÖÒÕЧÀÍ¡£¡£¡£¡£¡£