Ì«Ñô³Ç¹ÙÍø

³ÏЊ׿Խ
Á¢Òì ÇóÕæ
ÎÒÃǽ«½ß³ÏΪÄúЧÀÍ
029-88350041
ÐÂÎÅÖÐÐÄ News Center
ÄúÏÖÔÚµÄλÖãºÊ×Ò³ > ÐÂÎÅÖÐÐÄ > ÆóÒµÐÂÎÅ

Ê׸öÁìÍÁ¿Õ¼äÉú̬±£»£»£»£»£» £»¤ÐÞ¸´ÐÐÒµ±ê×¼|¡¶ÁìÍÁ¿Õ¼äÉú̬±£»£»£»£»£» £»¤ÐÞ¸´¹¤³ÌʵÑ鼯»®ÌåÀý¹æ³Ì¡·

ä¯ÀÀ´ÎÊý£º Ðû²¼ÈÕÆÚ£º2024Äê04ÔÂ30ÈÕ
·ÖÏí£º

Ä¿½ñÖÖÖÖÁìÍÁ¿Õ¼äÉú̬±£»£»£»£»£» £»¤ÐÞ¸´ÊÂÇéÕýÔÚÓÐÐò¿ªÕ¹£¬£¬£¬£¬£¬Îª¹æ·¶ÓйØÓªÒµÊµÑ飬£¬£¬£¬£¬×ÔÈ»×ÊÔ´²¿ÕýʽÐû²¼ÁË¡¶ÁìÍÁ¿Õ¼äÉú̬±£»£»£»£»£» £»¤ÐÞ¸´¹¤³ÌʵÑ鼯»®ÌåÀý¹æ³Ì¡·£¨TD/T1068-2022£©(ÒÔϼò³Æ¡¶¹æ³Ì¡·)¡£ ¡£¡£¡£¡£¡£

Ò»¡¢×ÜÌåÒªÇó

Ò»Ñùƽ³£»®¶¨£º

¡ñ¿ªÕ¹Éú̬±£»£»£»£»£» £»¤ÐÞ¸´¹¤³ÌÍýÏëÉè¼Æ¡¢×ʽðÖÎÀí¡¢¹¤³ÌʵÑé¡¢¼à²âî¿Ïµ¡¢Í깤ÑéÊÕ¡¢¼¨Ð§ÆÀ¼ÛºÍ×ÛºÏЧ¹ûÆÀ¹ÀµÈµÄ»ù±¾ÒÀ¾Ý£»£»£»£»£» £»

¡ñ×ñÕÕ¡°ÈýÏß¡±¹Ü¿ØÒªÇ󣬣¬£¬£¬£¬Óë¸÷¼¶Ïà¹Ø×¨ÏîÍýÏë³ä·ÖÏνӣ»£»£»£»£» £»Ïà¹ØÍ¼¼þÇкÏ×ÔÈ»×ÊÔ´¡°Ò»ÕÅͼ¡±¡¢ÁìÍÁ¿Õ¼ä»ù´¡ÐÅϢƽ̨ºÍÁìÍÁ¿Õ¼äÍýÏë¡°Ò»ÕÅͼ¡±ºÍ½¨ÉèµÄÖÎÀíºÍÓ¦ÓÃÒªÇó

¡ñµÖ´ï¿ÉÐÐÐÔÑо¿ÓйØÊÖÒÕÒªÇ󣻣»£»£»£» £»

¡ñÒ»Ñùƽ³£ÓÉÊм¶»òÏØ¼¶Õþ¸®»òÖ÷¹Ü²¿·Ö×éÖ¯ÌåÀý£¬£¬£¬£¬£¬¹¤³Ì¹æÄ£¿çÐÐÕþÇøÓòµÄÓÉÉÏÒ»¼¶Õþ¸®»òÖ÷¹Ü²¿·Ö×éÖ¯ÌåÀý£»£»£»£»£» £»

¡ñÒò¹ú¼ÒÕþ²ßºÍÏà¹ØÍýÏëµÄµ÷½â£¬£¬£¬£¬£¬ÒÔ¼°Ë³Ó¦ÐÔÖÎÀíµÄÐèÒª£¬£¬£¬£¬£¬¿É°´»®¶¨³ÌÐòºÍÒªÇó¾ÙÐÐÏìÓ¦µ÷½â»òÖØÐÂÌåÀý¡£ ¡£¡£¡£¡£¡£

ÌåÀýÔ­Ôò

¡ñϵͳÐÔ¡£ ¡£¡£¡£¡£¡£¼á³Öϵͳ¿´·¨£¬£¬£¬£¬£¬ÇкÏɽˮÁÖÌïºþ²ÝɳÕûÌå±£»£»£»£»£» £»¤¡¢ÏµÍ³ÐÞ¸´¡¢×ÛºÏÖÎÀíµÄÒªÇ󣻣»£»£»£» £»

¡ñÕë¶ÔÐÔ¡£ ¡£¡£¡£¡£¡£¼á³ÖÎÊÌâµ¼Ïò£¬£¬£¬£¬£¬ÒÔ½â¾ö¹¤³Ì¹æÄ£Éú̬ÎÊÌâΪ½¹µã£»£»£»£»£» £»

¡ñ¿ÆÑ§ÐÔ¡£ ¡£¡£¡£¡£¡£Æ¾Ö¤½ÚÔ¼ÓÅÏÈ¡¢±£»£»£»£»£» £»¤ÓÅÏÈ¡¢×ÔÈ»»Ö¸´ÎªÖ÷µÄÄ¿µÄ£¬£¬£¬£¬£¬ÒÔË®×ÊԴΪ¸ÕÐÔÔ¼Êø£¬£¬£¬£¬£¬¼á³ÖÒËÇÇÔòÇÇ¡¢Ò˹àÔò¹à¡¢Ò˲ÝÔò²Ý¡¢ÒËʪÔòʪ¡¢Ò˸ûÔò¸û¡¢ÒË»ÄÔò»Ä£¬£¬£¬£¬£¬ÒÔÉúÎï¶àÑùÐÔ±£»£»£»£»£» £»¤ÎªÖ÷ҪĿµÄ¡£ ¡£¡£¡£¡£¡£

¡ñ¿ÉÐÐÐÔ¡£ ¡£¡£¡£¡£¡£¹¤³Ì¹æÄ£ºÍʵÑéÇøÓòÃ÷È·£»£»£»£»£» £»Ä¿µÄʹÃü¿ÉÁ¿»¯¡¢¿ÉÉóºË£»£»£»£»£» £»ÊµÑé²½·¥¿ÆÑ§ºÏÀí¾­¼Ã£»£»£»£»£» £»ÉúÌ¬Ð§ÒæÏÔ×Å¡£ ¡£¡£¡£¡£¡£½¨ÉèÄÚÈÝÇкÏ×ÔÈ»×ÊÔ´ÁìÓò×ʽðÖ§³öÆ«Ïò¡£ ¡£¡£¡£¡£¡£¹¤³ÌͶ×ʲâËã¿ÆÑ§¡¢ºÏÀí£¬£¬£¬£¬£¬×ʽð³ï´ëȪԴÃ÷È·¡¢Óаü¹Ü¡¢¿Éƽºâ£¬£¬£¬£¬£¬ÇкÏÖÐÑëºÍµØ·½µÄÊÂȨ²ÆÈ¨ÔðÈλ®·Ö¡£ ¡£¡£¡£¡£¡£ 

¶þ¡¢ÌåÀýÁ÷³Ì

 

Èý¡¢ÌåÀý½¹µãÒªµã

£¨Ò»£©¶àÒªÁìÈ·¶¨²ÎÕÕÉú̬ϵͳ

×ۺϹ¤³Ì½¨Éè¹æÄ£¡¢×ÔÈ»µØÀíÌõ¼þ¡¢Éú̬ϵͳ×ÔÈ»ÑÝÌæ¼ÍÂɵÈ£¬£¬£¬£¬£¬½ÓÄÉÀà±È¡¢ÍÆÑݵÈÒªÁìΪ¸÷¸öÊÜËðÉú̬ϵͳȷ¶¨²ÎÕÕÉú̬ϵͳ¡£ ¡£¡£¡£¡£¡£´Ó×ÔÈ»µØÀíÌõ¼þ¡¢ÎïÖÖ×é³É¡¢Éú̬ϵͳ½á¹¹¡¢Éú̬ϵͳ¹¦Ð§¡¢Éú̬вÆÈ¡¢ÎïÖÊÄÜÁ¿Íⲿ½»Á÷µÈ·½ÃæÉ趨²ÎÕÕÉú̬ϵͳҪº¦ÊôÐÔÖ¸±ê£¬£¬£¬£¬£¬²¢ÆÊÎö²ÎÕÕÉú̬ϵͳҪº¦ÊôÐÔÖ¸±êµÄ״̬¡£ ¡£¡£¡£¡£¡£

 

Éú̬ϵͳҪº¦ÊôÐÔ±í

 

 

£¨¶þ£©·Ö±ê×¼Éú̬ÎÊÌâʶ±ðÓëÕï¶Ï

´Ó´ó±ê×¼ÏòС±ê×¼»ò´ÓС±ê×¼Ïò´ó±ê×¼¾ÙÐÐÌÝ¶ÈÆÊÎö¡¢Àà±ÈÆÊÎö¡¢×ÛºÏÆÀÅУ¬£¬£¬£¬£¬ÆÊÎöÆÀ¼ÛÇøÓòÉú̬¿Õ¼äÃûÌ㬣¬£¬£¬£¬Éú̬ϵͳÖÊÁ¿¼°Ð§À͹¦Ð§£¬£¬£¬£¬£¬ÌØÊâÊÇÕäÏ¡±ôΣÎïÖÖ¼°ÆÜÏ¢µØ×´Ì¬£¬£¬£¬£¬£¬¿ÆÑ§Õï¶ÏÉú̬ϵͳµÄųÈõÐÔ¡¢Ãô¸ÐÐÔ£¬£¬£¬£¬£¬ÒÔ¼°ÊÜËðµÄÃæ»ý¡¢ÂþÑÜ¡¢Ë®Æ½¡£ ¡£¡£¡£¡£¡£²¢Õë¶Ô²î±ðÌõÃ÷È·¾öµÄÎÊÌâ¼°±£»£»£»£»£» £»¤ÐÞ¸´Ä¿µÄ£¬£¬£¬£¬£¬È·¶¨¸÷±ê×¼ÉÏ¿ªÕ¹µÄÊÂÇé¡£ ¡£¡£¡£¡£¡£

 

 

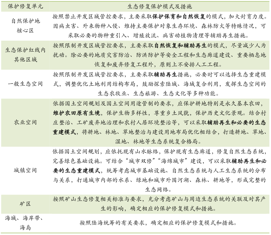
£¨Èý£©Éú̬±£»£»£»£»£» £»¤ÐÞ¸´Ä£Ê½µÄÑ¡Ôñ

ÔÚ±£»£»£»£»£» £»¤ÐÞ¸´µ¥Î»ÄÚ£¬£¬£¬£¬£¬Æ¾Ö¤ÏÖ×´ÊӲ졢Éú̬ÎÊÌâʶ±ðÓëÕï¶ÏЧ¹û¡¢Éú̬±£»£»£»£»£» £»¤ÐÞ¸´Ä¿µÄ¼°±ê×¼µÈ£¬£¬£¬£¬£¬×ñÕÕ¡°×ÔÈ»ÐÞ¸´ÎªÖ÷¡¢È˹¤ÐÞ¸´Îª¸¨¡±µÄÔ­Ôò£¬£¬£¬£¬£¬È·¶¨ÖÖÖÖÐÍÉú̬±£»£»£»£»£» £»¤ÐÞ¸´µ¥Î»µÄ±£»£»£»£»£» £»¤ÐÞ¸´ÊÖÒÕģʽ¡£ ¡£¡£¡£¡£¡£ÊÖÒÕģʽһÑùƽ³£°üÀ¨±£»£»£»£»£» £»¤±£Óý¡¢×ÔÈ»»Ö¸´¡¢¸¨ÖúÔÙÉú¡¢ÉúÌ¬ÖØÐ޵ȡ£ ¡£¡£¡£¡£¡£Ò»¸öÉú̬±£»£»£»£»£» £»¤ÐÞ¸´µ¥Î»ÄÚ¿ÉÑ¡ÔñÒ»ÖÖ»ò¶àÖÖģʽ¡£ ¡£¡£¡£¡£¡£

 

¸÷µ¥Î»±£»£»£»£»£» £»¤ÐÞ¸´Ä£Ê½¼°²½·¥Ñ¡ÕªÒªÁì¼°ÒªÇó

 

ËÄ¡¢ÁìÍÁ¿Õ¼äÉú̬±£»£»£»£»£» £»¤ÐÞ¸´¹¤³ÌÃüÃû¹æÔò

¡ñ¹¤³ÌÃüÃû

ÐÐÕþÇøÓòÃû³Æ£¨È磬£¬£¬£¬£¬XXÊ¡XXÊÐXXÏØ£©+¹ú¼ÒÖØµãÉúÌ¬ÇøÃû³Æ+µØÀíµ¥Î»Ãû³Æ+¹¤³ÌÀàÐÍ¡£ ¡£¡£¡£¡£¡£ÀýÈ磺¡°É½Î÷+»ÆºÓÖØµãÉúÌ¬Çø+·ÚºÓÖÐÉÏÓΣ¨ÐÃÖÝ-̫ԭ¶Î£©+ɽˮÁÖÌïºþ²ÝɳһÌ廯±£»£»£»£»£» £»¤ºÍÐÞ¸´¹¤³Ì¡±¡£ ¡£¡£¡£¡£¡£

¡ñÉú̬±£»£»£»£»£» £»¤ÐÞ¸´µ¥Î»ÃüÃû

´Î¼¶×ÔÈ»µØÀíµ¥Î»+Ö÷ÒªÉú̬ÎÊÌâ»òÖÎÀíÖØµã+±£»£»£»£»£» £»¤ÐÞ¸´µ¥Î»¡£ ¡£¡£¡£¡£¡£ÀýÈ磺¡°·ÚºÓÉÏÓÎÍò»Ô¹µ+Ë®ÍÁÁ÷ʧ£¨»òˮԴÐÞÑø£©+±£»£»£»£»£» £»¤ÐÞ¸´µ¥Î»¡±¡£ ¡£¡£¡£¡£¡£

¡ñ×ÓÏîÄ¿ÃüÃû

Éú̬±£»£»£»£»£» £»¤ÐÞ¸´µ¥Î»+ÐÐÕþÇøÃû³Æ+Éú̬ÐÞ¸´ÏîÄ¿ÀàÐÍ£¨»òÕߣºÐÐÕþÇøÃû³Æ£¨È磬£¬£¬£¬£¬XXÊÐXXÏØXXÏ磩+Éú̬ÐÞ¸´ÏîÄ¿ÀàÐÍ£©¡£ ¡£¡£¡£¡£¡£ÀýÈç¡°·ÚºÓÉÏÓÎÍò»Ô¹µË®ÍÁÁ÷ʧ×ÛºÏÖÎÀíµ¥Î»+¾²ÀÖÏØ+Å©ÌïÕûÖÎÏîÄ¿£¨»òÕߣº¾²ÀÖÏØ+ÍÁµØ×ÛºÏÕûÖÎÏîÄ¿£©¡±¡£ ¡£¡£¡£¡£¡£

¹ØÓÚÌ«Ñô³Ç¹ÙÍø
ÁªÏµÌ«Ñô³Ç¹ÙÍø

ÉÂÎ÷Ê¡Î÷°²ÊÐÑãËþÇøÌ«°×ÄÏ·139ºÅÈÙºÌÔÆÍ¼ÖÐÐÄ16²ã

3022459756  zhongce1999@163.com

029-88350041 13709190222

¶þάÂë
Ì«Ñô³Ç¹ÙÍø 2010-2024 °æÈ¨ËùÓÐ Copyright ?2024 zcgis.com zcgis.com.cn, All Rights Reserved
ÉÂICP±¸13004573ºÅ ÊÖÒÕÖ§³Ö£º·½ÄϿƼ¼
¡¾ÍøÕ¾µØÍ¼¡¿¡¾sitemap¡¿